廣東密耐華精密技術有限公司位于鶴山市鶴城鎮鶴山工業城B區2號地塊1期 11#號樓1-3 層,從事五金零件和模具生產,建設年產五金零件21000件和模具 300件項目。
項目位于鶴山市鶴城鎮鶴山工業城B區2號地塊1期11#號樓1-3層,廠房共3層(層高為8米、4.5米和4.5米,其中1樓層高為8米,建設單位將1樓劃分為1樓和1樓夾層),項目建筑面積3264.91平方米,組成包括主體工程、輔助工程、公用工程、環保工程、儲運 工程、依托工程。
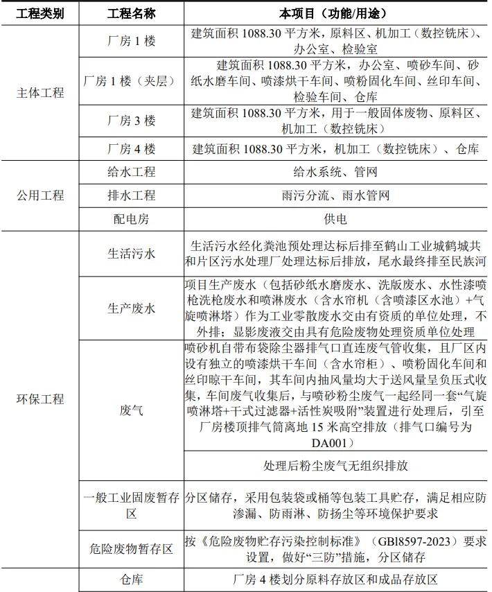
項目工程組成一覽表

項目產品及生產規模表

項目原輔材料表

項目生產設備一覽表


根據《排放源統計調查產排污核算方法和系數手冊》中 “33-37.431-434機械行業系數手冊”,14涂裝中“涂裝件-粉末涂料-噴塑”的顆粒物產污系數300kg/t原料,則該上粉率為70%,30%為未附著的粉末涂料,未附著粉末涂料經車間內負壓 式收集效率為80%,綜合考慮項目噴粉利用率94%。
項目涂料用量核實



