近日,經營了三十余載的老廠—— 東莞虎邦五金塑膠制品有限公司宣布結業。企業發布的通告上提到,因近年來虧損嚴重,舉步維艱,難以為繼。經高層審真評估后,仍無法扭轉預勢。決定自2023年10月31日2023年11月20日起分批歇業,停止生產。

放假6個月!停業、放假、結業、解散成為常態
無論是前幾年的疫情風暴,俄烏沖突、巴以沖突帶來的原油高位震蕩,還是能源危機推動的相關產業鏈產品價格飆升,市場冷淡之下的需求腰斬,都讓多個行業遭受重創。為階段性的節約成本、挺過寒冬,不少企業選擇了停產、放假暫時“躺平”,實在堅持不下去的,也只好宣布結業、解散,徹底離場。
廣汽集團公告,經股東各方協商一致,擬對廣汽三菱、廣三銷售公司實施股權調整等重組事項,主要包括三方股東共同向廣汽三菱及廣三銷售公司增加投入用于清償債務,其中本公司投入不超過15.77億元,另外兩方股東合計投入不少于本公司所增加投入金額。

東莞某新能源企業發布放假通知,由于公司面臨訂單減少,經過慎重考慮和商議,決定對部分員工實施臨時放假措施。放假時間從2023年10月19日開始,到2023年10月31日結束。放假期間,員工的工資待遇將按照中國勞動法的規定執行,享受最低工資的基本保障。

在深圳運作了30年的港資大廠——遠通五金塑膠制品有限公司宣告停產停業。企業不得已決定全面停產、停業。相關數據表明,在工廠宣布停業之前,工廠仍有工人超過1800人,是深圳五金行業規模較大的工廠之一。

在東莞扎根27年的大型化工企業東展化工宣布全面停產,主要原因是,受宏觀經濟影響,全球塑膠化工市場形勢嚴峻,導致國際匯率大幅波動,塑膠產品價格隨之大幅下滑,這使得公司的日常經營陷入困境,無法繼續維持。

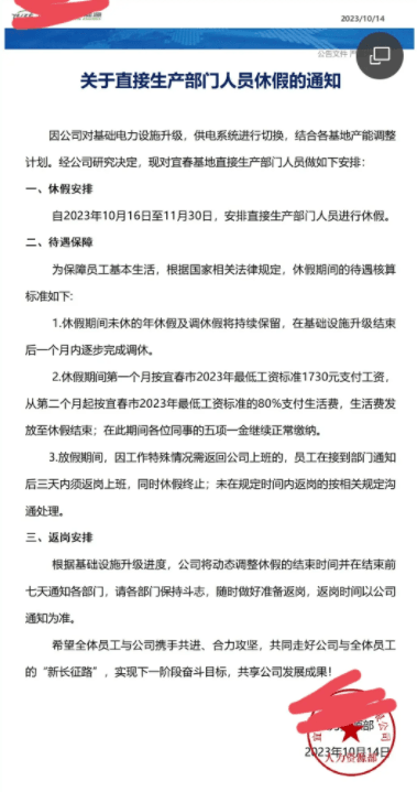
江西某新能源企業表示,要求宜春基地直接生產部門人員自2023年10月16日至11月30日進行休假,休假期間第一個月按宜春市2023年最低工資標準1730元支付工資,從第二個月起按宜春市2023年最低工資標準的80%支付生活費,生活費發放至休假結束。

東莞市普士奇家具宣布結束營業,解除與所有員工的勞動合同。

東莞興明服飾表示,因經濟大環境影響,今年整體訂單持續減少,經營虧損嚴重,難以為繼。經慎重考慮,決定全面歇業,停止生產。

東莞輝俊眼鏡制品表示,受全球經濟環境疲軟的影響,自2022年中開始,訂單量斷崖式下滑,以往月產量15-18萬副下降至4萬副。其中金架尤甚,足足減少了九成,前景仍不明確。經高層評估,所有金架及工模部直接生產崗位停工停產。

東莞某五金制品企業表示,因受市場環境影響,訂單急劇減少致企業難以維持,經慎重考慮決定停產結業,同時清算全體員工工資及賠償事宜。

新安電器(深圳)有限公司宣布結束經營。在全球經濟萎靡、訂單減少等情況下,經營情況進一步惡化,提前解散實屬無奈之舉。

深圳市友晟紙業發布結業通知,受國際國內環境和疫情等各方面綜合因素影響,公司近年來生產經營年年虧損,難以為維。經過公司董事會慎重考慮,決定停產結業,員工全部提前解散。

東莞某工廠表示,原本全廠放假至2023年8月底止,現因客戶至今還沒有訂單而改變,不得已繼續放假,從9月1日起至2024年2月底放假。

龍璟印刷宣布,因經營條件發生變化,場所發生變更,原有的經營模式生產設備遷移到江蘇南通,企業將正式宣告提前解散、停產結業。
紡織行業,30年印染大廠——東莞明海整染廠宣布,因為全球經濟低迷、國內紡織整染行業經營極度困難,工廠也難以為繼。經工廠管理層研究決定,將全面停止營業,全體員工解除勞動合同。
深圳市海量模具塑膠制品正式對外宣布結業,因經營困難,損失嚴重,公司決定采取結業止損處理。
東莞正廣精密發文通告,公司結業解散。
江蘇昆山某精密機電企業表示,近幾年企業一直處于嚴重虧損狀態,部分車間已處于停機狀態,經慎重決定,放假6個月,員工實行輪流放假。
深圳市海量模具塑膠制品正式對外宣布結業,因經營困難,損失嚴重,公司決定采取結業止損處理。
某設備廠員工表示,十月已經放假10天,一個月的假期把一年的假期都放完了。

某網友表示,今年最難的是沒有訂單,放假多過上班,車間空調都開不起,離提桶(走人)時間快了。

某廢水處理行業網友表示,太難了,接不到訂單,生產車間就要停產。

不少涂料化工廠表示,這兩個月主要任務是催債收款,全員出動現金為王,后續就是準備過年放假,預計今年可能會提到1-2個月放假,甚至有可能到12月中旬就已經工廠空空,員工全都回家過春節去了。這并不是玩笑,沒訂單、沒活干、沒業務,也就沒有必要再撐著了。開工一天,就是一天的水費、電費、網費,還要對員工的安全、工廠的環保等負責任。難怪有化工人調侃,干一天虧一天,還不如“躺平”。


